Friday February 2026

হটলাইন

কনটেন্টটি শেষ হাল-নাগাদ করা হয়েছে: রবিবার, ১৩ নভেম্বর, ২০২২ এ ০৭:২০ PM

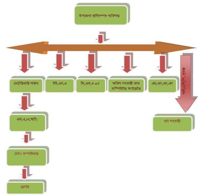
সাংগঠনিক কাঠামো

কন্টেন্ট: পাতা

সাংগঠনিক কাঠামো

সাংগঠনিক কাঠামো

এক্সেসিবিলিটি

স্ক্রিন রিডার ডাউনলোড করুন